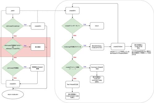
こんにちは、@binarytaです。 今回が連載ラストとなりますので、是非お付き合いください。 blog.engineer.adways.net blog.engineer.adways.net ②回目の投稿では初回レンダリング時に走るpatchの処理の流れを追いました。 今回は状態変更が行われた際に差分…
引用をストックしました
引用するにはまずログインしてください
引用をストックできませんでした。再度お試しください
限定公開記事のため引用できません。